,%5BLeo%5D.20230108.png?fit=max&auto=format&n=SHeJJzONcb6WPQ9d&q=85&s=c1150b3360fff4f84b8681a7b9adc5c7)
什么是 Unla?
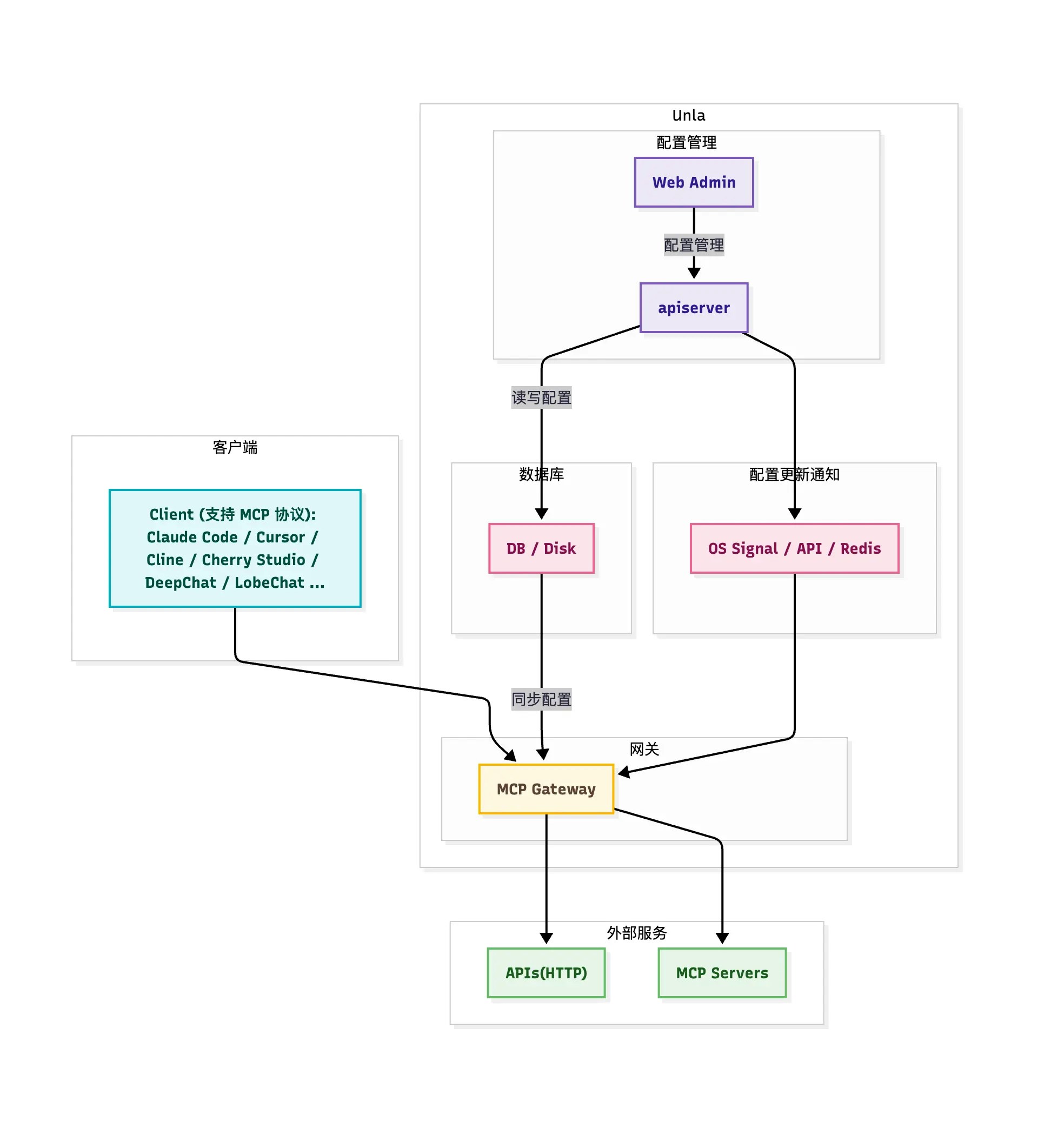
Unla 是一个用 Go 语言编写的轻量级、高可用网关服务。它使个人和组织能够通过配置将现有的 MCP 服务和 API 转换为符合 MCP 协议 的服务 — 全程无需更改代码。🔧 核心设计原则
✅ 零侵入性
平台无关,支持在裸机、虚拟机、ECS、Kubernetes 等环境部署,无需修改现有基础设施
🔄 配置驱动
使用 YAML 配置将传统 API 转换为 MCP 服务 — 无需代码
🪶 轻量高效
专为最小资源使用而设计,不牺牲性能或可用性
🧭 内置管理界面
开箱即用的 Web 界面,简化设置并减少运维开销
架构

🚀 核心功能
🔌 协议与代理能力
- ✅ 支持将 RESTful API 转换为 MCP 服务
- ✅ 支持代理 MCP 服务
- ✅ 支持 MCP SSE
- ✅ 支持 MCP Streamable HTTP
- ✅ 支持包括文本、图像和音频的 MCP 响应
- 🔄 支持将 gRPC 转换为 MCP 服务(开发中)
- 🔄 支持将 WebSocket 转换为 MCP 服务(开发中)
🧠 会话与多租户支持
- ✅ 持久化和可恢复的会话支持
- ✅ 多租户支持
- 🔄 支持 MCP 服务分组和聚合(开发中)
🛠 配置与管理
- ✅ 自动配置获取和无缝热重载
- ✅ 配置持久化(磁盘/SQLite/PostgreSQL/MySQL)
- ✅ 通过 OS 信号、HTTP 或 Redis PubSub 进行配置同步
- ✅ 配置版本控制
🔐 安全与认证
- ✅ 基于 OAuth 的 MCP 服务预认证支持
📦 部署与运维
- ✅ 多副本服务支持
- ✅ Docker 支持
- ✅ Kubernetes 和 Helm 部署支持
快速开始
快速部署并启动 Unla MCP Gateway 服务
Docker部署
使用 Docker 容器化部署方案
MCP Gateway配置
配置 MCP Gateway 服务参数和选项
客户端集成
支持多种 MCP 客户端无缝集成
,%5BLeo%5D.20231003.png?fit=max&auto=format&n=SHeJJzONcb6WPQ9d&q=85&s=ac8da3599866abde2a61b5509179accc)